◆
用户中心
微信扫码
◆
暂无联系客服
◆
意见反馈
宁波市友光电子科技有限公司
全国服务热线:
13034666547
Ningbo light trade co., LTD
专业UPS电源服务商 · Come on!
网站首页
关于我们
产品展示
新闻中心
现场安装
联系我们
<
>
网站首页
>
产品展示
>
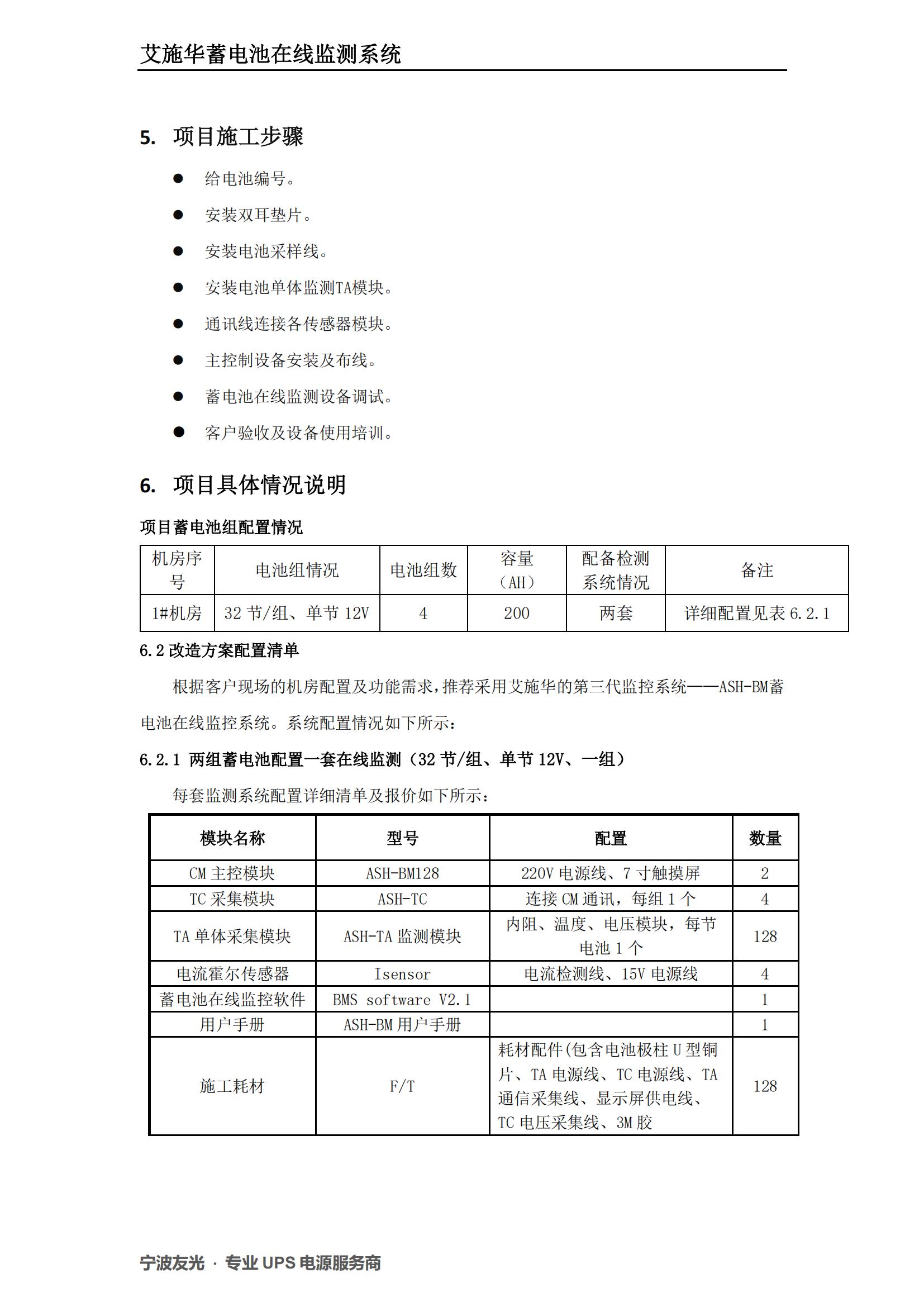
艾施华蓄电池在线监测系统
>
艾施华蓄电池在线监测系统
ASH-BM
蓄电池在线监控系统是一套完整的解决方案,由
1
个
CM
收敛主机
详情
评价
首页
上一页
下一页
尾页
特别推荐
GRT12-24(12V24AH)
GRT12-38(12V38AH)
Winner+G 单进单出 3KVA/2.4KW 物理性能
Winner+G 单进单出 3KVA/2.4KW 物理性能
GRT12-65 (12V65AH)